2025年普通高等学校招生体育类专业统一考试由我省统一组织实施(以下简称“省级统考”),具体安排如下:
一、报名
(一)报名时间
我省普通高校招生体育类专业考试报名与高考报名同时进行。
(二)网上报名
2025年我省普通高等学校招生考试,设普通类、艺术类和体育类共三个科类,报考体育类的考生在网上填报报名信息时,除选报体育科类以外,还需同时选报参加体育类专业统一考试专项技术考试的一个项目,专项技术考试的项目为:女子100米栏、男子110米栏、200米、400米、1500米、铁饼、铅球、标枪、跳高、跳远、三级跳远、体操、武术、乒乓球、羽毛球、篮球、排球、足球、游泳(须选择确认具体1项泳姿项目)。所选报的专项技术考试项目在网上报名时间截止后不得更改。
(三)网上缴纳考试费用
报考体育类专业全省统考的考生另须缴纳体育类专业考试费160元。考生在网上报名确认后,要在规定时间内登录报名系统缴纳考试费用,否则视为自动放弃报考资格,考试费缴纳后不予退还。
二、考试时间及地点
报考体育类专业省级统考的考生须先参加体育类的专业考试,再参加我省普通高等学校招生全国统一考试(即普通高考)。其中,体育类专业省级统考安排如下:
(一)考试时间:2025年3月15日至20日(如因天气原因等不可抗力因素影响,省考试局将视情况对考试时间做出调整,具体时间安排另行通知)。
(二)考试地点:海南师范大学桂林洋校区(海口市美兰区校际一号路3号),海南大学(仅游泳专项技术考试)(海口市人民大道58号)。
三、考试项目
体育类专业考试包括身体素质考试和专项技术考试两部分。
(一)身体素质考试项目:100米跑、立定跳远、原地推铅球。
(二)专项技术考试项目:田径[包括下列单项:200米、400米、1500米、110米栏(男)、100米栏(女)、跳高、跳远、三级跳远、铅球、铁饼、标枪]、体操、武术、乒乓球、羽毛球、篮球、排球、足球、游泳。考生可任选一项进行专项考试。按考试管理规定,开考15分钟后考生不得进入考场参加考试。
体育类专业考试上午进行身体素质考试,下午进行专项技术考试。根据考生数量和项目实际情况,安排考生以市县或专项为单位分批次进行考试,具体时间由省考试局在考前另行通告。
四、考试内容、办法及要求
身体素质和专项技术各个项目的考试内容、测试要求和考试方法参照原国家教委、国家体委(89)体科字20号文件中规定的《体育专业考试评分标准与办法》(田径类采用全能项目规则)。为了使体育类专业考试做到统一要求,统一标准,结合我省考生实际情况,对评分标准与办法做以下补充规定:
(一)素质考试项目(60分):100米(20分)、立定跳远(20分)、原地推铅球(20分)。
1.100米跑(20分)
按田径运动竞赛规则全能100米跑的规定进行测验,采用全自动终点摄像计时仪进行测速。
(1)考试方法
①考试在标准的400米塑胶田径场直道内进行,采用分道跑,考生必须自始至终在各自的分道内跑进。每名考生只有一次考试机会。
②起跑必须采用蹲踞式起跑姿势,并使用考场提供的起跑器。凡不按田径竞赛规则的要求起跑的考生将被警告或取消考试资格。考生可穿自备的钉鞋进行考试,但钉鞋必须符合规则规定(鞋钉长度不得超过9毫米)。
③起跑犯规判罚:对于第一次起跑犯规的相关考生给予黄牌警告,并向该组所有考生亮黄牌警告,对于之后出现起跑犯规的相关考生(不论是一名或多名),均出示红牌并取消相关考生的本项目考试资格。
④考试采用全自动终点摄像计时装置和人工手计时方法同时计取成绩,以全自动电子计时成绩进行评分。若全自动终点摄像计时装置出现故障,可使用手计时成绩,加0.24秒换算评分。若电动计时和人工计时同时出现故障无法计取成绩时,重新安排该组考试。成绩计取以成绩对应的得分计取,若成绩在评分标准的两个相邻分值之间,则计取其中较低的分值。
2.立定跳远(20分)
(1)测试要求:双脚站在起跳板上起跳,身体任何部位不得触线或沙台,原地双脚起跳落入沙坑;动作完成后向前走出测验场地。测验时不得穿跑、跳用钉鞋。
(2)测试方法:每人试跳三次,每次均丈量成绩。采用电子测距设备,丈量受试者身体任何着地部位距起跳板最近点的后沿至起跳线或起跳线延长线的垂直距离。如电子测距设备不能使用时,使用丈量尺丈量成绩,丈量尺要与起跳地面在一个平面上。丈量最小单位为1cm,以三次试跳中之最佳成绩为考试成绩。
3.原地推铅球(铅球重量:男5公斤、女4公斤)(20分)
(1)测试要求:考生站立在投掷圈内,采用原地侧向或背向均可,不得作滑步或旋转动作。推铅球时,应将铅球置于锁骨窝处,用单手由肩上推出,不得将铅球移至肩下或肩后抛掷。球推出后脚不得踏出投掷圈或踏在抵趾板上。身体各部位不得接触投掷圈前半部圈外地面。球出手后必须从投掷圈后半部退出场地。
(2)测试方法:每人试推三次,采用电子测距设备丈量成绩,丈量时,首先确定投掷圈圆心与球落地点后沿所形成的连接线,找出该连接线与投掷圈或抵趾板内沿的交点,丈量该交点与球落地点后沿之间的距离。如电子测距设备不能使用时,使用丈量尺丈量成绩,丈量尺通过投掷圈圆心。丈量最小单位为1cm;以丈量三次试投中之最佳成绩为考试成绩。
(二)专项考试项目(40分):田径、体操、武术、乒乓球、羽毛球、足球、篮球、排球、游泳。
1.田径(40分)
(1)考试项目
①竞赛项目
男生:200米、400米、1500米、110米栏(栏高106cm);
女生:200米、400米、1500米、100米栏(栏高84cm)。
②田赛项目
跳高、跳远、三级跳远;
男生:铅球(7.26公斤)、铁饼(2公斤)、标枪(800克);
女生:铅球(4公斤)、铁饼(1公斤)、标枪(600克)。
(2)测试方法
①考生根据个人申请的单项进行测验。
②测试方法均按田径运动竞赛规则进行。
(3)评分方法
考生单项成绩的评分即为该专项总分。
2.体操(40分)
(1)考试项目
①专项素质(12分)
男生:引体向上、横叉、纵叉、体前屈、两臂上举握手向后;
女生:俯卧撑、仰卧举腿、横叉、纵叉、桥、两臂上举握手向后。
②规定动作(28分)
男生:
技巧:手倒立前滚翻、侧手翻、头手翻、前手翻、侧翻内转(小翻毽子)。
双杠:前摆上、后摆上、杠端长振屈伸上、支撑摆动肩倒立。
单杠:屈伸上(低杠)、支撑后回环(低杠)、弧形下(低杠)。
纵跳马(高1.25米):水平分腿腾越。
女生:
技巧:手倒立前滚翻、侧手翻、前手翻、侧翻内转(小翻毽子)。
低单杠:单腿蹬地摆动翻身上、骑撑前回环、支撑后回环、支撑后摆跳下。
双杠:肩倒立、分腿坐前滚翻成分腿坐、支撑前摆外侧坐越两杠挺身下、支撑后摆下。
横跳马(高1.10米):水平分腿腾越。
平衡木(高1.10米):斜进或木端跳上成单腿蹲立、单腿站立俯平衡、木中侧起倒立转体900挺身下、木端侧手翻跳下。
双杠或平衡木考生任选一项。
③自选动作
自选运动,有能力和技术水平较高的考生可自愿选测。测验时只注明所做的动作及其完成情况,不计考试成绩,供择优录取参考。
(2)测试方法
①专项素质和规定动作为必测项目,考生须按评分表规定的测试要求,逐项逐个动作进行测验。
②自选动作为选测项目,考生可选可不选,测验的项目与动作均由考生自己定。
(3)评分方法
①专项素质评分方法:专项素质满分为12分,其中男生:引体向上5分,横叉、纵叉各1.5分,体前屈、两臂上举握手向后各2分;女生:俯卧撑3分,仰卧举腿、桥、两臂上举各2分,横叉、纵叉各1.5分。每项测验内容达到要求者可得评分表规定的满分。达不到要求者视其情况扣分。其中达标项目评分标准为:
男生引体向上:20次为满分5分,每做一次为0.25分;
女生俯卧撑:20次为满分3分,每做一次为0.15分;
女生仰卧举腿:20次为满分2分,每做一次为0.1分。
②规定动作评分方法:规定动作满分为28分,其中男生技巧、双杠、单杠满分各为8分,纵跳马满分为4分;女生技巧、低单杠、双杠、单杠满分各为8分,横跳马满分为4分。每个动作完成并达到要求者可得评分表规定满分,未完成者不予计分,完成动作但达不到要求者,按以下情况扣分:
男生:分值在2.5分以下(包括2.5分)的动作,轻微错误扣0.25分;显著错误扣0.25-0.5分;严重错误扣0.5-0.75分。分值在3分以上(包括3分)的动作,轻微错误扣0.25-0.5分;显著错误扣0.5-0.75分;严重错误扣0.75-1分(跳马扣1.5分)。
女生:轻微错误扣0.25分(跳马扣0.5分);显著错误扣0.25-0.5分(跳马扣0.8-1分);严重错误扣0.5-0.75分(跳马扣1分)。
考生做跳马、平衡木下法动作时可以允许1人保护,但保护人不得助力,凡给予助力完成动作者判为失败,不予计分。
③体操专项总分按40分计算,其中专项素质占12分,规定动作占28分,自选动作不计分。考生专项素质和规定动作得分的总和即为体操专项总分。
3.武术(40分)
(1)考试项目
武术考试项目的主要内容为基本功、上肢素质、下肢素质和拳械综合,各项内容的分值各为10分,四项最后得分相加为武术专项的最后得分(单项最后得分=单项量化得分×单项技评系数值)。其中前三项内容都有A、B两组,任选一组动作测试,只能选择一次,第四项为必选项。(见:表3-1)
(见:表3-1)

(2)测试方法与评分标准
①基本功的测试方法与评分标准
考生可根据自己的实际技术水平,从两组组合动作中选择一种组合进行测试。考评员根据考生所选组合动作的难易程度和完成该组合动作的质量级别进行评分。
所有含技评的考试内容都是在量化的前提下进行技评。
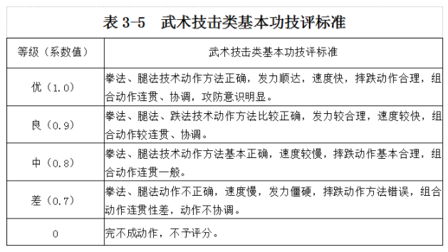
A.武术套路类基本功动作评分标准(10分)


B.武术技击类基本功动作评分标准(10分)
考试方法:考生在30秒规定时间内,可自由进行以下动作的组合演练,所规定的各种拳法、腿法、跌法动作应至少出现1次以上。
其中拳法包括:直拳、摆拳、勾拳、转身鞭拳,腿法包括:正蹬腿、侧踹腿、鞭腿、转身摆腿,跌法包括:鲤鱼打挺、前滚翻。
评分标准:考评员参照拳腿跌组合评分细则,独立对考生的动作规格、劲力协调、攻防意识等方面进行综合评定。釆用10分制评分,所打分数至多可到小数点后1位,每漏做一种技术动作扣1分。
动作完成的前提下,对动作进行技评打分。技评针对每个完成的动作进行评定。

②上肢素质
A.左右仆步抡拍(10分)
考试方法:考生在20秒规定时间内,连续左、右仆步抡拍,每人测试一次。考评员对考生在规定时间内左、右仆步抡拍的次数和动作质量进行计数和技评,计数和技评同时进行,得分标准见表3-6、表3-7。计数部分:考评员对考生在规定时间内仆步抡拍的次数进行计数,凡岀现不符合要求时按照动作规格进行扣分。
动作完成的前提下,对动作进行技评打分。技评针对每个完成的动作进行评定。

B.组合拳考试方法和评分标准(10分)
a.考试方法:考生从下列备选的组合拳(表3-8)中选择其中1组进行考试。考生对考评员指定的沙包进行击打,时间为20秒。要求考生击打沙包时技术动作规范、协调,节奏感强,出拳准确有力,每击打一组后需后撤一步再进行下一组的击打,符合考试要求的拳法组合,方被视为有效。对考生在规定时间内完成的有效组数进行计数,无效拳法组合不予计数,评分标准见(表3-9-1)。
b.考试可釆用电子器具进行计数,电子器具依据准确性和力度自动记分(有效计数为电子器具计数减去裁判依据考生完成情况判定的无效计数后的数量)。
c.动作完成的前提下,对动作进行技评打分。技评针对每个完成的动作进行评定,评分标准见(表3-9-2)。


③下肢素质
A.鞭腿踢沙包评分标准和考试方法(10分)
a.考试方法:考生在20秒规定时间内,用鞭腿技术快速踢打沙包(使用40*140cm散打专用沙包或考试专用电子沙包),要求左、右交替进行,两脚不可同时离地,踢腿高度在距离考生胸部位置,按照标准的技术动作踢打。每人测试1次,考评员对考生在规定时间内鞭腿踢打沙包的次数和动作质量进行计数和技评,计数和技评同时进行。
计数部分:考评员对考生在规定时间内踢打的次数进行计数,凡岀现髙度不符合要求时,不计次数。评分标准见(表3-10)。
b.技评部分:考评员参照鞭腿踢沙包技评表细则,独立对考生的动作规范、力点清晰、协调顺达是否符合实战要求等方面进行综合评定。技术评定标准见(表3-11)。
c.考试可釆用电子器具进行计数,电子器具依据准确性和力度自动记分(有效计数为电子器具计数减去裁判依据考生完成情况判定的无效计数后的数量)。
d.动作完成的前提下,对动作进行技评打分。技评针对每个完成的动作进行评定。

B.左、右正踢腿评分标准和考试方法(10分)
a.考试方法:考生在20秒规定时间内,快速正踢腿,要求左、右交替进行,两脚不可同时离地,腿不能弯曲,勾脚尖。每人测试1次,考评员对考生在规定时间正踢腿的次数和动作质量进行计数和技评,计数和技评同时进行。
b.计数部分:考评员对考生在规定时间内踢的次数进行计数,凡岀现不符合要求时,不计次数。评分标准见(表3-12)。
动作完成的前提下,对动作进行技评打分。技评针对完成的动作质量进行评定。
c.技评部分:考评员参照正踢腿技评表细则,独立对考生的动作规范、力点清晰、协调顺达等方面进行综合评定。技术评定标准见(表3-13)。

④拳械综合的测试方式与评分标准(共10分)
A.器械套路(共5分)
考生可以选择任何一种拳或器械套路进行测试,但所选套路的内容要充实,并符合所选套路的特点,完成套路的时间不得少于40秒(太极拳不得少于1分30秒)。考评员根据考生完成套路动作的质量,按5分制进行评分(详情参考最新《国际武术套路竞赛规则》)。
a.姿势正确,方法清楚;身体协调,劲力顺达,力点准确;精神贯注,节奏分明;内容充实,风格突出者,不扣分。b.与要求轻微不符者,扣0.1-1分。c.与要求显著不符者,扣1.1-2分。d.与要求严重不符者,扣2.1-3分。e.完不成动作中途退场者,不于评分。f.完成套路的时间不足40秒(太极拳不足1分30秒),每少0.1秒至2秒扣0.1分,每少2.1秒至4秒扣0.2分,依此类推。
B.短兵(短器械)击固定桩(共5分)
a.用器械(短兵)全长90cm,打六个固定桩(桩高170cm、直径40cm)。固定桩分成两排,一排三个,两排距离4米,每两个相邻桩距离2米,成“Z”字形排列。每个桩分别打头、躯干、大腿三个固定点。考生站在出发台前,前脚踏住计时启动器,准备好后听口令自己启动计时器,按顺序打完三个桩的固定点后,自己停计时器,回到出发台。所用时间换算成分数就是考生的最终分数,每个考生考2次,取最好成绩。考生打桩所用的移动方法不限,漏掉任意一个点扣1分,依次递减,直至清零,得分标准和考试方法见(表3-14)和(图3-1)、(图3-2)。

b.考生在起点圈内做好准备后,听口令开始沿箭头分别击打六个固定桩,打完后、任意一只脚踏进终点圈停止计时(图3-1)。(图3-2)中标示的①②③为打击的三个位置,打击顺序不限。
c.采用电子计时加0.2秒换算评分。

4.乒乓球(40分)
(1)考试项目
①专项技术(34分),其中:正手1/2台攻球(10分)、左推右攻或两面攻(12分)、搓中侧身提拉(或突击)(12分)。
②技术评定(6分),每项各2分。
(2)测试方法
①正手1/2台攻球(共12分,其中达标10分,技评2分)

图4-1
测试方法:
A.考生站于本方球台对来球采用正手攻球的方式进行回击。正手攻球考生站位要离球台在50cm以内,不得离球台过远。击球时发球机将球有规律的送至A区。考生将球回至B区,进行连续击球。使用左手持拍的考生,应进行侧身攻球。
B.考试中连续击球30次,以考生所击球的成功次数为最后成绩,每位考生各有二次机会。
②左推右攻或两面攻(共14分,其中达标12分,技评2分)

图4-2
测试方法:
A.考生站于本方台区从反手位击球,然后利用步法的移动到正手位击球,依次类推对发球机发出的球进行回击。身体离球台不超过50cm将发至A区的球回至D区,将发至B区的球回至C区。以防止发球机对球的干扰。
B.考试中发球机连续发出30组球(反手攻和正手攻为一组),以成功的组数为最后成绩,每位考生各有一次机会。
③搓中侧身提拉(或突击)(共14分,其中达标12分,技评2分)

测试方法:
A.考生在反手位将发球机发过来的下旋球回搓到B点,然后接着侧身用正手拉球将发球机发过来的下旋球提拉(或突击)到B点。
B.每侧身拉或突击一板后重新搓球,再进行提拉(或突击)。
C.共进行20组,以成功的组数为最后得分。每位考生各有一次机会。
(3)评分标准表
①乒乓球定量评分表(共34分)

②乒乓球定性评分表(共6分)

监考员根据考生的表现给予技评成绩。考生的最终技评成绩为各个监考员技评成绩之和的平均值。
5.羽毛球(40分)
(1)考试项目
①专项技术:正手发高远球、反手发网前球、正手击打高远球、正手吊球。
②专项素质:左右两侧跑、直线进退跑。
(2)测试方法和要求(a、所有测试项目以羽毛球单打场地为准;b、画场地时,线的宽度都包含在有效区域内;c、分左右区测试项目均先由右区开始考试。)
①正手发高远球
A.方法:考生站在有效发球区内,用正手向规定的发球区域内发高远球,在右、左发球区各发5个。
B.要求:发出的高远球要高而远,球的飞行角度大于45度,且垂直下落在距底线90cm相对应的区域内为有效球。发球不得违例(以《2020年羽毛球裁判竞赛规则》为准),否则判为发球失误。考生在有效发球区内,用正手向规定的发球区域发高远球,在右、左发球区内各发5个球,共10次击球(见图5-1)。

②反手发网前球
A.方法:考生站在有效发球区,用反手向规定的发球区域内发网前球,在右、左发球区内各发5个球,共10次击球。
B.要求:发出的网前球弧度小、力量轻,使球落在距前发球线70cm相对应的区域(前发球线、中线、单打边线及70cm划线组成的区域)内为有效球。发球不得违例(以《2020年羽毛球竞赛裁判规则》为准),否则判为发球失误。(见图5-2)。

③正手击打高远球
A.方法:考生站在双打后发球线附近(任一脚踩线或两脚骑线均可),考评员(或发球机)在对方半场单打前发球线与中线交叉点附近发高远球,考生用正手高远球技术把球回击到考评员(或发球机)所在半场底线目标一区域(如图5-3)。如考评员(或发球机)发出的球落点在目标二区域(如图5-3)内,考生不击球,判定击球失误,计入击球总次数。如考评员(或发球机)发出的球落点在目标二区域外,考生可以选择不击球,不计入击球总次数,考生也可以选择击球,计入击球总次数。考评员(或发球机)开始发球后,考生必须连续完成10次击球,中途不得暂停(发球机故障除外)。
B.要求:考评员(或发球机)发的高远球落点应在双打后发球线附近。考生应用正手高远球动作击球。共10次击球(考生回球落点不分左右区)。

④正手吊球
A.方法:考生站在双打后发球线附近(任一脚踩线或两脚骑线均可),连续用正手吊球技术击打考评员(或发球机)发来的高远球,右发球区接发5个球,左发球区接发5个球,共10球。击球可原地吊球,也可起跳吊球,将球击入指定目标一区域(如图5-4)。如考评员(或发球机)发出的球落点在目标二对应半区内,考生不击球,判定击球失误,计入击球总次数。如考评员(或发球机)发出的球落点在目标二对应的半区外,考生可以选择不击球,不计入击球总次数,考生也可以选择击球,计入击球总次数。考评员(或发球机)开始发球后,考生必须连续完成10次击球,中途不得暂停(发球机原因除外)。
B.要求: 正手吊球,击球点要尽量高,以斜拍面切击球托后部的右侧或右侧偏中,球的落点在距球网208cm的区域(球网垂直下方、单打两边线部分及208cm划线组成的区域)内为有效球。(见图5-4)。

⑤左右两侧跑(以右手持拍为例)
A.方法:考生站在中线左侧(不能踩线),听到“预备”“跑”的口令起动(同时开始计时)后,采用向右侧移动步法,接近右侧单打边线时跨右脚同时用右手(持拍手)触摸右侧单打边线为完成一次,然后面向球网转身向左侧移动,接近左侧单打边线时跨右脚同时用右手(持拍手)触摸左侧单打边线为完成一次,面向球网转身,不停顿反复进行10次触摸单打边线即完成全部动作,同时停止计时。
两侧移动触摸线时,必须始终是同侧手脚完成摸线(如跨右脚同时右手摸线)。(见图5-5)。
B.要求:考生在考试中必须采用专项的移动步法进行跑动。特别强调考生在考试中必须严格按规定进行,否则算违例,此次不计次数,需继续完成动作直至10次,每名考生一次测试机会。

⑥直线进退跑(以右手持拍为例)
A.方法:考生站在双打后发球线后,听到“预备”“跑”的口令起动(同时开始计时)后,采用上网步法直线上网,当右脚(持拍手对应的同侧脚)踏到或超过前发球线后为完成一次,面向球网采用后退步法,当两脚都超过双打后发球线并落地为完成一次,面向球网,不停顿反复进行10次右脚踏前发球线和双脚超过后发球线即完成全部动作,同时停止计时。
直线前进踏线时,必须始终是持拍手同侧脚踏到或超过前发球线(右脚踏到或超过前发球线)。
B.要求:考生在考试中必须采用专项的移动步法进行跑动。特别强调考生在考试中必须严格按规定进行,否则算违例,此次不计次数,需继续完成动作直至10次,每名考生一次测试机会(见图5-6)。

(3)评分标准表
羽毛球专项考试成绩总分为40分。
①专项技术(成绩评分标准详见表5-1)
(一)发高远球,满分8分。
(二)发网前球,满分8分。
(三)正手击打高远球,满分8分。
(四)正手吊球,满分8分。
②专项素质(成绩评分标准详见表5-2)
(一)左右两侧跑,满分4分。
(二)直线进退跑,满分4分。


6.足球(40分)
(1)考试项目:颠球(6分)、定位球传准(10分)、20米运球过竿射门(16分)、30米跑(8分)、守门员加试(16分)。
(2)测试方法
①颠球(6分)
A.测试方法
a.受试者可用脚、大腿、胸、肩和头等各部位,随意连续颠球。主考者数计颠球个数。如果球落地,则为一次颠球结束。
b.每人做两次,取最佳一次成绩。
B.评分标准
a.受试者若连续颠球50次(女生为40次),可得满分(即6分)。
b.达标成绩及评分标准详见定量评分表。
②定位球传准(10分)
A.场地设置
a.以O为圈心,以2.5米和3.5米为半径,分别划里、外两个圆。圆心处插上一根1.5米高并系有彩色小旗的标志竿,作为传准的目标。
b.以25米(女生为20米)长为半径,从圆心向任何方向划一25米(女生为20米)长弧为传球限制线。
B.测试方法
a.受试者将球放在限制线上,用任一脚脚背内侧向圆圈里传球,球落在圈里或圈线上均为有效。
b.每人连续做5次,每次均计成绩,5次成绩之和为该项考试达标成绩。
C.评分标准
该项成绩满分为(10分),其中达标成绩满分为8分,技评成绩满分为2分。
达标时,每传入半径为2.5米圈者,得1.6分;每传入半径为3.5米圈者,得0.8分。未传准者,不计成绩。5次达标成绩之和为该项达标成绩。
技评按四级评分:
优秀:传球动作方法正确,动作协调,传球方向、落点准确。
良好:传球动作方法正确,动作较协调,传球方向、落点较准确。
及格:传球动作方法较正确,动作较协调,传球方向、落点较准确。
不及格:传球动作方法不正确,动作不协调,传球方向、落点不准确。
监考员根据考生的表现给予技评成绩。考生的最终技评成绩为各个监考员技评成绩之和的平均值。
③20米运球过竿射门(16分)
A.场地设置
a.在罚球区线中点处,画一条20米长的垂线,距罚球区线之远端为起点。
b.距罚球区线2米处起,沿20米垂线插置标竿8根,竿间距离为2米,第8根标竿距起点4米。
c.标竿固定垂直插在地面上,插入地下深度不限,以受试者碰不倒竿为宜。竿高至少1.5米。
B.测试方法
a.受试者从起点开始运球,脚触球则立即开表计时。运球逐个绕过标竿后射门、球越过球门线时则停表。
b.每人做两次,取最佳一次成绩。
c.运球漏竿或未射中球门,则无成绩。若射中球门横木或立柱,可补做一次。
C.评分标准
总分为16分,其中达标成绩满分12分,技评成绩满分4分。
技评按四级评分:
优秀:运球动作方法准确,动作协调、熟练,射门动作正确有力。
良好:运球动作方法正确、较协调、射门动作正确有力。
及格:运球动作方法较正确、较协调、射门动作基本正确。
不及格:运球动作方法不正确、不协调、射门动作不正确。
监考员根据考生的表现给予技评成绩。考生的最终技评成绩为各个监考员技评成绩之和的平均值。
④30米跑(8分)
A.测试方法
a.受试者在起点采用站立式起跑。
b.每人跑一次,采用电子计时测试。
B.评分标准
满分8分
⑤守门员加试(16分)
A.守门员免试20米运球过竿射门。
B.守门员加试接扑球技术。
a.测试方法
守门员立于球门线中间,主考人位于守门员正面6-8米处,向他前面、左右两侧用手抛球或用脚射低球、平球和高球,守门员完成接扑技术。
b.评分标准
按四级评分,各级评分分值详见后面评分表。
优秀:反应能力强,弹跳力好,接扑球技术运用合理、熟练。
良好:反应能力较强,弹跳力较好,接扑球技术运用较合理、较熟练。
及格:反应能力和弹跳力一般,接扑球技术运用基本合理。
不及格:反应能力、弹跳力和接扑球技术均差。
7.篮球(40分)
(1)考试项目:助跑摸高(10分)、往返运球投篮(15分)、投篮(15分)。
(2)测试方法
①助跑摸高(10分)
助跑单脚跳起摸高,以摸高的最高度计分,每人做两次,计其中一次最佳成绩。
②往返运球投篮(15分)
A.测试方法:
由球场右侧边线中点开始,面向球篮以右手运球上篮,同时开始计时;球投中篮后,还以右手运至左侧边线中点;然后折转换左手运球上篮;投中篮后,还以左手运球回到原起点;同样再重复上述运球投篮一次,再回到原起点时停表(见图7-1)。

要求:连续运球,不得远推运球上篮;必须投中篮后,才能继续运球,投不中要继续再投,直到投中;投篮的手(左手投或右手投)不加限制。
B.评分标准:
达标:按其计时成绩评分,满分为12分。
技评:满分为3分。按四级评分。
优秀:动作正确、协调、熟练,能运用左、右手投篮,投篮一次投中。
良好:动作较正确、熟练,投篮一次投中。
及格:动作基本正确、熟练,身体不够协调。
不及格:动作不正确、不熟练、不协调。
监考员根据考生的表现给予技评成绩。考生的最终技评成绩为各个监考员技评成绩之和的平均值。
③投篮(15分)
A.测试方法:
以篮球投影中心为圆心,以该点到罚球线的距离为半径,划一圆弧。开始时考生在弧线处作跳投,并开始计时;投篮后自己抢篮板球,再运至弧线外再跳投,连续做一分钟(女生投篮可做定位投,也可以做跳投)。(见图7-2)

要求:必须向上起跳投篮,否则不算投篮;投篮时不得踏线或过线,不得带球跑,违者投中无效。对女生做跳投者,技评分可提高一个分数段。
B.评分标准:
达标:按其1分钟内投中次数计分,满分为12分,详见评分表。
技评:满分为3分,按四级评分,各级分值详见评分表。
优秀:动作连贯、协调,起跳迅速,手法正确。
良好:动作较连贯、协调,起跳较迅速,手法正确。
及格:动作基本连贯、协调,起跳较缓慢,手法基本正确。
不及格:动作不连贯、不协调,起跳缓慢,手法不正确。
监考员根据考生的表现给予技评成绩。考生的最终技评成绩为各个监考员技评成绩之和的平均值。
8.排球(40分)
(1)考试项目:助跑摸高(5分)、6米往返移动(6米×10次)(5分)、发球(10分)、垫球(10分)、扣球(10分)。
(2)测试方法
①助跑摸高(5分)
A.测试方法
助跑双脚起跳,用单手摸高,每人测试3次,取其中最好成绩。
B.评分标准
男生3.15米为满分,女生2.85米为满分,每降低1cm递减0.2分,以此类推。
②6米往返移动(6米×10次)(5分)
A.测试方法
在6米宽的场地两侧分别设置标志物,考生听到口令起跑,同时开表计时。考生在6米宽的场地内左右移动并须用手将地面标志物击倒,往返10次停表。每人测试2次,取其中最好成绩。
B.评分标准
男生15″5为满分,女生16″2为满分,每增加0.2.递减0.2分,以此类推。
③发球(10分)
如图所示。考生在发球区用上手、勾手或跳发球10次,要求所发出的球有一定的速度和力量,对飞行速度慢、力量小的发球,则在相应得分中扣去0.3分。

a.发球落点在后场A区内得1分;
b.发球落点在中场B区内得0.8分;
c.发球落点在前场C区内得0.6分;
d.压线球按高分计算;
e.发球失误为0分。
④垫球(10分)
如图所示。教师在对方场区侧手发球,考生在后场区6号位接10个发球。要求垫球弧度不低于球网,若球的飞行弧度低于球网上沿,则在相应得分中扣去0.3分。

a.垫球落点在A区内得1分;
b.垫球落点在B区内得0.6分;
c.压线球按高分计算;
d.垫球落点在B区外得0分。
⑤扣球(10分)
如图所示。由二传在3号位传球,考生在4号位自己给一传后助跑起跳扣球,连续扣球10次。要求扣球有一定力量,力量较小的轻拍扣球,则在相应得分中扣去0.3分。

a.扣球落点在A区内得1分;
b.扣球落点在B区内得0.8分;
c.扣球落点在C区内得0.6分;
d.压线球按高分计算;
e.扣球失误为0分。
9.游泳(40分)
(1)考试项目:男子100米自由泳、100米仰泳、100米蛙泳、100米蝶泳和女子100米自由泳、100米仰泳、100米蛙泳、100米蝶泳。
(2)测试方法
①考生根据个人特长任选其中一项进行测试,每位考生只有一次考试机会;
②按照泳姿编排考试分组和道次,并宣布编排秩序。
③测试方法按《游泳竞赛规则》进行,执行一次出发规则,游泳服装、姿势应符合规则规定。
④考生犯规,考试成绩则为零分。
(3)评分标准
①游泳专项满分按40分计算,考生单项成绩评分即为该项总分。
②各单项成绩评分标准详见评分表(2025年海南省普通高等学校招生体育类专业统一考试评分标准)。



