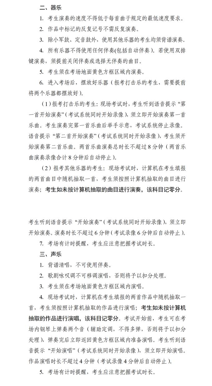
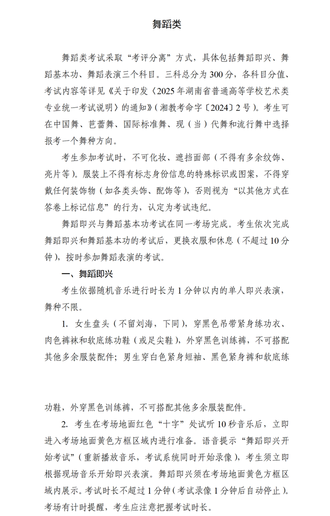
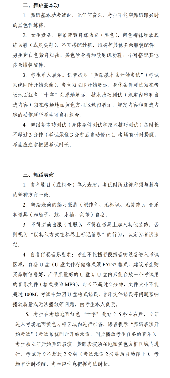
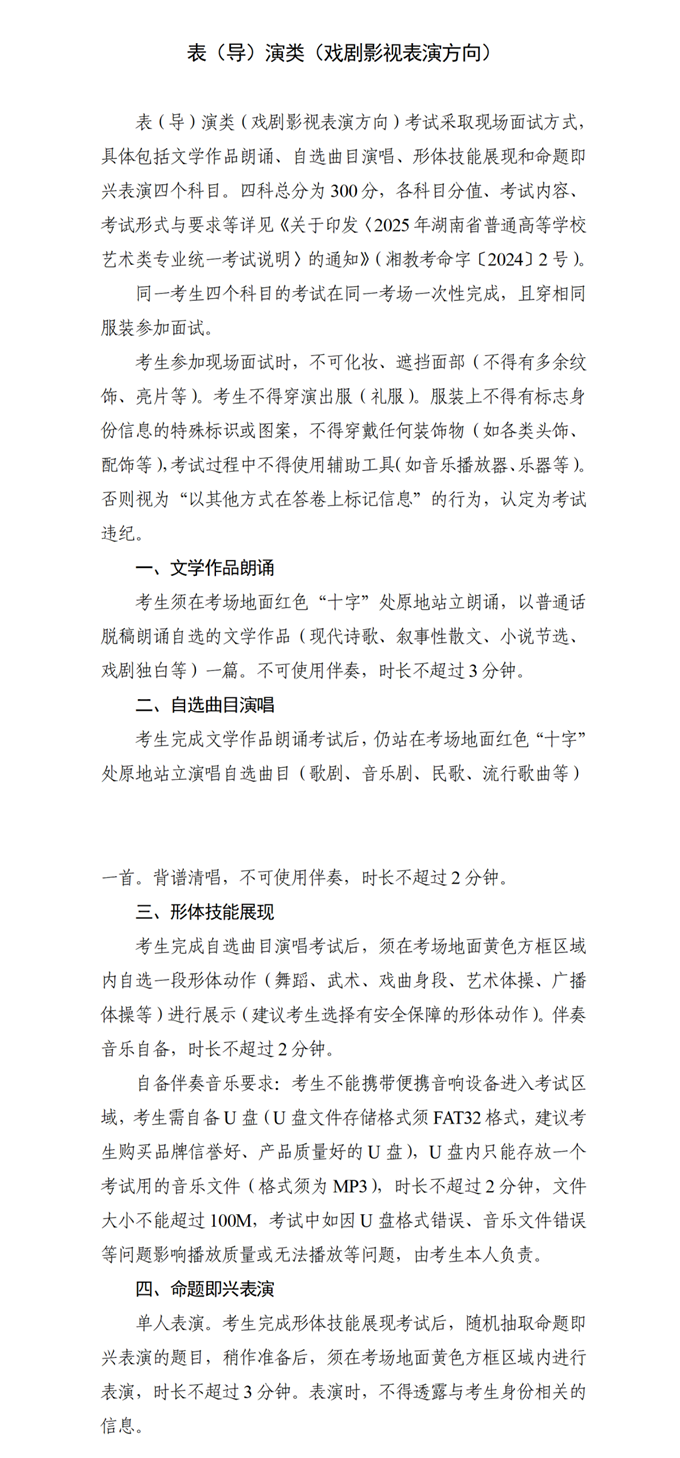
各市(州)教育考试院,各县(市、区)招生考试部门:
为进一步做好我省2025年普通高等学校艺术类专业全省统一考试工作,方便考生复习应考,我院制定了2025年音乐类、舞蹈类、表(导)演类、播音与主持类专业考试非笔试科目的考试流程及有关要求(考生可登录湖南省教育考试院官网http://jyt.hunan.gov.cn/sjyt/hnsjyksy或湖南招生考试信息港http://www.hneeb.cn查询),现印发给你们,请认真宣传并通知各高级中学做好备考工作。
湖南省教育考试院
2024年10月15日











