
资料汇总自用户投稿,如有侵权请联系管理员删除。
大题攻略 主观题对“新时代青年的使命与担当”的考查
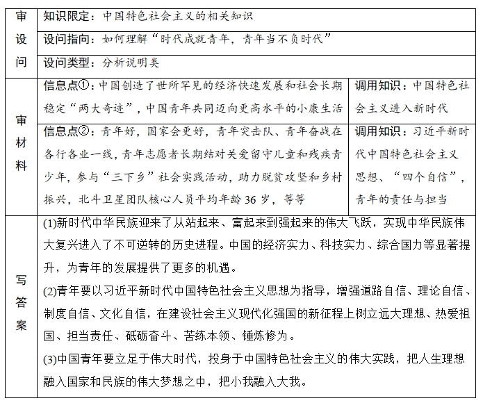
典例 某班同学以“我与新时代”为主题开展研究性学习,从网络上搜集到以下材料。
《新时代的中国青年》
白皮书(选摘)
国家好青年才会好。①中国创造了世所罕见的经济快速发展和社会长期稳定“两大奇迹”,2021年国内生产总值超过110万亿元、稳居世界第二。超过2 500万贫困青年彻底摆脱贫困,中国青年共同迈向更高水平的小康生活。随着互联网的快速普及,越来越多的青年便捷地获取信息、交流思想、交友互动、购物消费,青年的学习、生活和工作方式发生深刻改变。
②青年好,国家会更好。32万余支青年突击队、550余万名青年奋战在医疗救护、交通物流、项目建设等抗疫一线,为打赢疫情防控的人民战争、总体战、阻击战作出重大贡献。599万多名青年志愿者长期结对关爱留守儿童和残疾青少年,数百万青年学生参与“三下乡”社会实践活动,为脱贫攻坚和乡村振兴提供新助力。北斗卫星团队核心人员平均年龄36岁,量子科学团队平均年龄35岁,中国天眼FAST研发团队平均年龄仅30岁。
“时代成就青年,青年当不负时代。”请运用中国特色社会主义的相关知识,谈谈你对此观点的理解。

失分原因:答不出“青年要以习近平新时代中国特色社会主义思想为指导,增强道路自信、理论自信、制度自信、文化自信”。
防范措施:理解好新时代坚持和发展中国特色社会主义的要求。
术语必背:
新时代青年如何担当作为
(1)坚持习近平新时代中国特色社会主义思想,坚定“四个自信”,锤炼品德修为,树立和践行社会主义核心价值观。
(2)热爱伟大祖国,坚持以人民为中心,把人生理想融入国家和民族伟大梦想之中。
(3)担当时代责任,坚定理想信念。
(4)抓住历史机遇,勇于砥砺奋斗,脚踏实地,锐意进取,善于创新。
(5)练就过硬本领,以真才实学服务人民。
……
……



