近日,一位考生电话咨询长沙航空职业技术学院导弹维修技术专业的就业前景,引起了网上热议,许多网友发出疑问:“导弹还需要维修吗?”


该校导弹维修专业主要负责导弹的发射、检修及保养,专业课程包括导弹概论、航空液压系统及装调、导弹机械装调等,关于毕业后的就业方向,报考定向培养军士人才的学生毕业后大部分会进入部队,非定向培养军士人才的学生以进入军工厂、中国航空工业的国企央企、民航机场为主,就业率可达95%以上。
01弹药+爆炸,就业率100%
如果说还有哪些听上去危险系数高且“硬核+冷门”的专业,那弹药工程与爆炸技术专业必须得算一个。公开资料显示,在全国仅有8所院校开设该专业,其中就包括北京理工大学,另外7所分别为:南京理工大学、中北大学、沈阳理工大学、安徽理工大学、沈阳工学院、陆军工程大学和陆军炮兵防空兵学院。弹药工程与爆炸技术专业是全国最早也是全国唯一一个专门培养民用爆破器材和工程爆破技术的本科专业,对于兵器迷来说,这个专业简直就是天选。它包括了火炮、自动武器、火箭炮、弹药、火箭弹、引信、装甲车辆等7个专业方向。
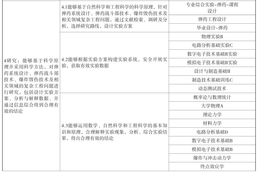
北京理工大学弹药工程与爆炸技术专业培养方案显示,该专业主要培养能够胜任弹药工程与爆炸技术及相关国防和民用领域科学研究、装备产品设计与制造和工程技术管理工作的高素质工程技术人才。专业课程主要包括弹道学、爆炸与冲击动力学、材料力学以及弹药的生产实习和毕业设计等。

北京理工大学“弹药工程与爆炸技术”部分专业培养方案。
图源:北京理工大学教务处官网
据该校老师介绍,专业开设适应了国家发展的要求,本科学生有八九成选择继续读研深造,学生毕业后大多前往装备兵器类的科研院所或企业就业,研究生的就业率已达到100%。

图源:北京理工大学官网
02“世界语”是什么语?
说起世界上的语言,大家可能想到英语、法语、西班牙语,但大多数人可能都没听说过一种被称为“世界语”的语言,世界语的发明者是柴门霍夫,从小接受理想主义教育的他,立志创造一种共同的语言,让人们得以交流、消除隔阂,由于发明这种语言的初衷,是为了消除隔阂,让世界和平,所以最终被称作“世界语”。
2018年枣庄学院申报的四年制世界语本科获得批准,成为“外国语言文学类”大家庭中的一员。
03这个真的是“最美”专业?
仅仅是会化妆还不够,还学会自制化妆品?这个“美丽”的专业叫化妆品技术与工程专业。
北京工商大学化妆品学科专业历史悠久,于2011年取得“化妆品科学与技术”硕士研究生授予权,是全国最早设立化妆品相关专业的高校之一。
化妆品专业注重现代生物技术与化妆品科学的结合。就读本专业不仅可以学到一门技术,还可以去化妆品成品研发生产企业实习,化妆品专业的同学们还会学习化妆品生物技术、化妆品植物功效原料开发、化妆品安全评估等技能,与化妆品有关的研究都不在话下,不论专业名称如何,但传授的知识可都是实打实的,只要认真学习,相信同学们都会有所收获!



