一、2024年体育单招夏季项目体育专项考试分项目全国统考。
二、按照教育部及体育总局有关要求,2024年高校高水平运动队招生所有项目专业测试全国统考与体育单招体育专项考试统一组织,高水平考生按照报考项目体育单招体育专项考试安排参加全国统考。
三、如因不可抗力需调整考试安排,将发布在体育总局官网或组考院校官网,请考生密切关注,及时查看,按要求参加考试。
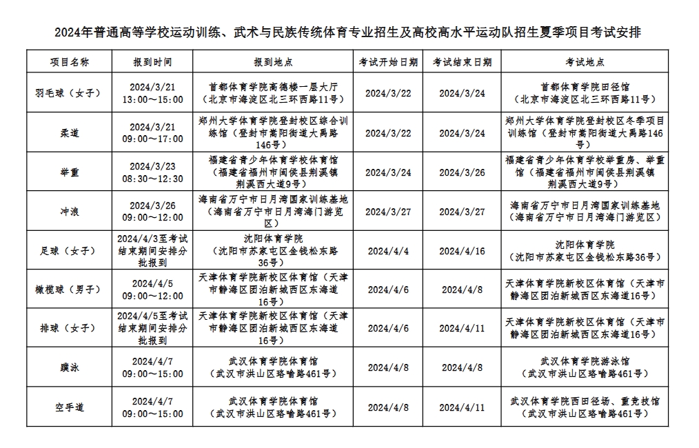
附件:2024年普通高等学校运动训练、武术与民族传统体育专业招生及高校高水平运动队招生夏季项目考试安排

声明:本站所有文章,如无特殊说明或标注属于用户投稿。
参考资料主要来自国家教育部、各省市考试院、全国大专院校等公开信息。供各位高考志愿规划师或是在进行高考志愿填报的学生和家长参考。
如存在错误,可联系我们进行处理,我们会以严谨认真的态度对待,尽快修复错误,以确保内容的准确性。如若本站内容侵犯了原著者的合法权益,可联系我们进行处理。



